跳到主要內容
對比
反轉顏色
單色
暗對比
光對比
低飽和度
高飽和度
文字
顯示連結框線
顯示標題框線
報讀工具
文字列表顯示
縮放
內容縮放
100
%
Aa
字體大小
100
%
行高
100
%
字母間距
100
%
Reset
:::
首頁
今日午餐
最新公告
榮譽榜
學校課程相關
文件檔案及法規
活動影片
活動照片
網站導覽
登入
校長室
教務處
學務處
總務處
附設幼兒園
會計室
人事室
家長會
最新公告
:::
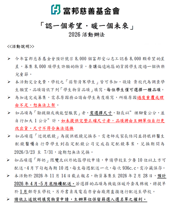
轉知 富邦基金會「認一個希望.暖一個未來」、「為你許願」活動
註冊組長
獎助學金
2025年10月28日(星期二)
點擊數: 31
上傳附件-01:
富邦慈善基金會為你許願申請書.docx
上傳附件-02:
富邦慈善基金會為你許願申請書.pdf
上傳附件-03:
富邦慈善基金會認一個希望暖一個未來申請說明.pdf
★「認一個希望.暖一個未來」需填寫表單申請,
「為你許願」則需要填寫申請書。
如有需要申請,可告知導師或洽註冊組。
(校內收件期限延長至:10/31,16:00前)
校長室
教務處
學務處
總務處
附設幼兒園
會計室
人事室
家長會